Vai al contenuto della pagina
Vai alla navigazione
Möglicherweise versuchen Sie, mit einem gesicherten Browser auf dem Server auf diese Website zuzugreifen. Aktivieren Sie Skripts, und laden Sie diese Seite dann erneut.
Navigation
Suche
Anscheinend ist in Ihrem Browser JavaScript nicht aktiviert. Aktivieren Sie bitte JavaScript, und versuchen Sie es erneut.
Hochbauamt
Uffizi da construcziun auta
Ufficio edile
Sprachwahl
Deutsch
Rumantsch
Italiano
Hauptnavigation
Chi siamo
Attualità
Progettare e costruire
Vendere e locare
Sovvenzionare
Contatto
Sitemap
posti vacanti
Cantone dei Grigioni
Suche
Anscheinend ist in Ihrem Browser JavaScript nicht aktiviert. Aktivieren Sie bitte JavaScript, und versuchen Sie es erneut.
Bereichsnavigation
Aprire la sottonavigazione
Linee guida
Strategia relativa al portafoglio immobiliare
Organigramma
Persone di riferimento
Contatto
Impieghi
Dipartimento
skip
Inhaltsbereich
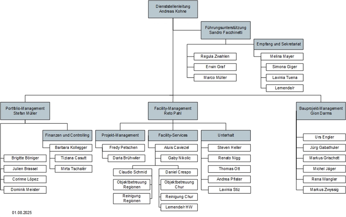
Organigramma
Organigramma.pdf
(new window)
Piè di pagina