Amt für Höhere Bildung
Uffizi per la furmaziun media-superiura
Ufficio della formazione medio-superiore
Grabenstrasse 1 7001 CoiraTel. +41 81 257 61 65info@ahb.gr.chwww.ahb.gr.ch
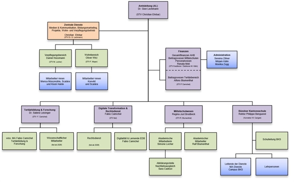
Organigramm AHB ab1. August 2025