Amt für Jagd und Fischerei
Uffizi da chatscha e pestga
Ufficio per la caccia e la pesca
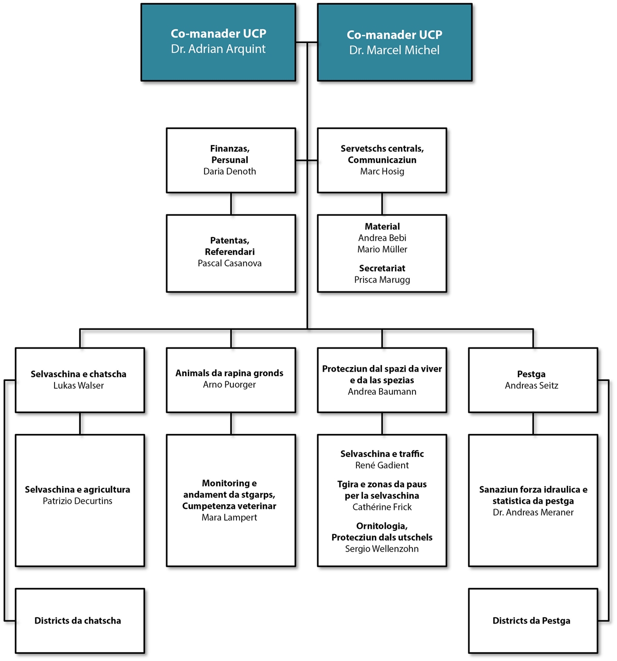
Co-Leiter AJFRingstrasse 107001 Churtel +41 81 257 38 91Adrian.Arquint@ajf.gr.ch
Co-Leiter AJFRingstrasse 107001 Churtel +41 81 257 38 94Marcel.Michel@ajf.gr.ch
Abteilungsleiter "Wild & Jagd"Ringstrasse 107001 Churtel +41 81 257 21 58Lukas.Walser@ajf.gr.ch
Abteilungsleiter "Fischerei"Ringstrasse 107001 Churtel +41 81 257 87 71Andreas.Seitz@ajf.gr.ch
Abteilungsleiter "Lebensraum- und Artenschutz"Ringstrasse 107001 Churtel +41 81 257 38 96Andrea.Baumann@ajf.gr.ch
Abteilungsleiter "Grossraubtiere"Ringstrasse 107001 Churtel +41 81 257 87 67Arno.Puorger@ajf.gr.ch
Leitung Finanzen und PersonalwesenRingstrasse 107001 Churtel +41 81 257 21 98Daria.Denoth@ajf.gr.ch
Leiter Zentrale Dienste und KommunikationRingstrasse 107001 Churtel +41 81 257 30 90Marc.Hosig@ajf.gr.ch
Akademischer Mitarbeiter SurselvaBahnhofstrasse 317130 Ilanztel +41 81 257 21 05Patrizio.Decurtins@ajf.gr.ch
Akademischer Mitarbeiter EngadinRunatsch 1377530 Zerneztel +41 81 257 87 69Andreas.Meraner@ajf.gr.ch
Akademischer Mitarbeiter NordbündenRingstrasse 107000 Churtel +41 81 257 38 95Sergio.Wellenzohn@ajf.gr.ch
Akademische Mitarbeiterin MittelbündenRingstrasse 107001 Churtel +41 81 257 21 66Catherine.Frick@ajf.gr.ch
Akademische Mitarbeiterin GrossraubtiereRingstrasse 107001 Churtel +41 81 257 30 88Mara.Lampert@ajf.gr.ch
SekretärinRingstrasse 107001 Churtel +41 81 257 21 64Prisca.Marugg@ajf.gr.ch
Mitarbeiter zentrale DiensteRingstrasse 107001 Churtel +41 81 257 87 51Andrea.Bebi@ajf.gr.ch
Sachbearbeiter/in Finanzen und PatentwesenRingstrasse 107001 Churtel +41 81 257 87 68Pascal.Casanova@ajf.gr.ch
Akademischer Mitarbeiter FischereiSumvitg 97128 Rieintel +41 81 257 87 80Roman.Keller@ajf.gr.ch
Akademische Mitarbeiterin7546 Ardeztel +41 81 257 87 78Seraina.campell@ajf.gr.ch