Springe zum Seiteninhalt
Springe zur Navigation
Möglicherweise versuchen Sie, mit einem gesicherten Browser auf dem Server auf diese Website zuzugreifen. Aktivieren Sie Skripts, und laden Sie diese Seite dann erneut.
Navigation
Suche
Anscheinend ist in Ihrem Browser JavaScript nicht aktiviert. Aktivieren Sie bitte JavaScript, und versuchen Sie es erneut.
Amt für Jagd und Fischerei
Uffizi da chatscha e pestga
Ufficio per la caccia e la pesca
Sprachwahl
Deutsch
Rumantsch
Italiano
Hauptnavigation
Über uns
Wild & Jagd
Fischerei
Grossraubtiere
Lebensraum- & Artenschutz
Rechtsgrundlagen
Kontakt
Sitemap
Stellen
Kanton Graubünden
Suche
Anscheinend ist in Ihrem Browser JavaScript nicht aktiviert. Aktivieren Sie bitte JavaScript, und versuchen Sie es erneut.
Bereichsnavigation
Unternavigation öffnen
Aktuelles
Organigramm & Kontakte
Jagdbezirke
Fischereibezirke
zum Departement
Inhaltsbereich
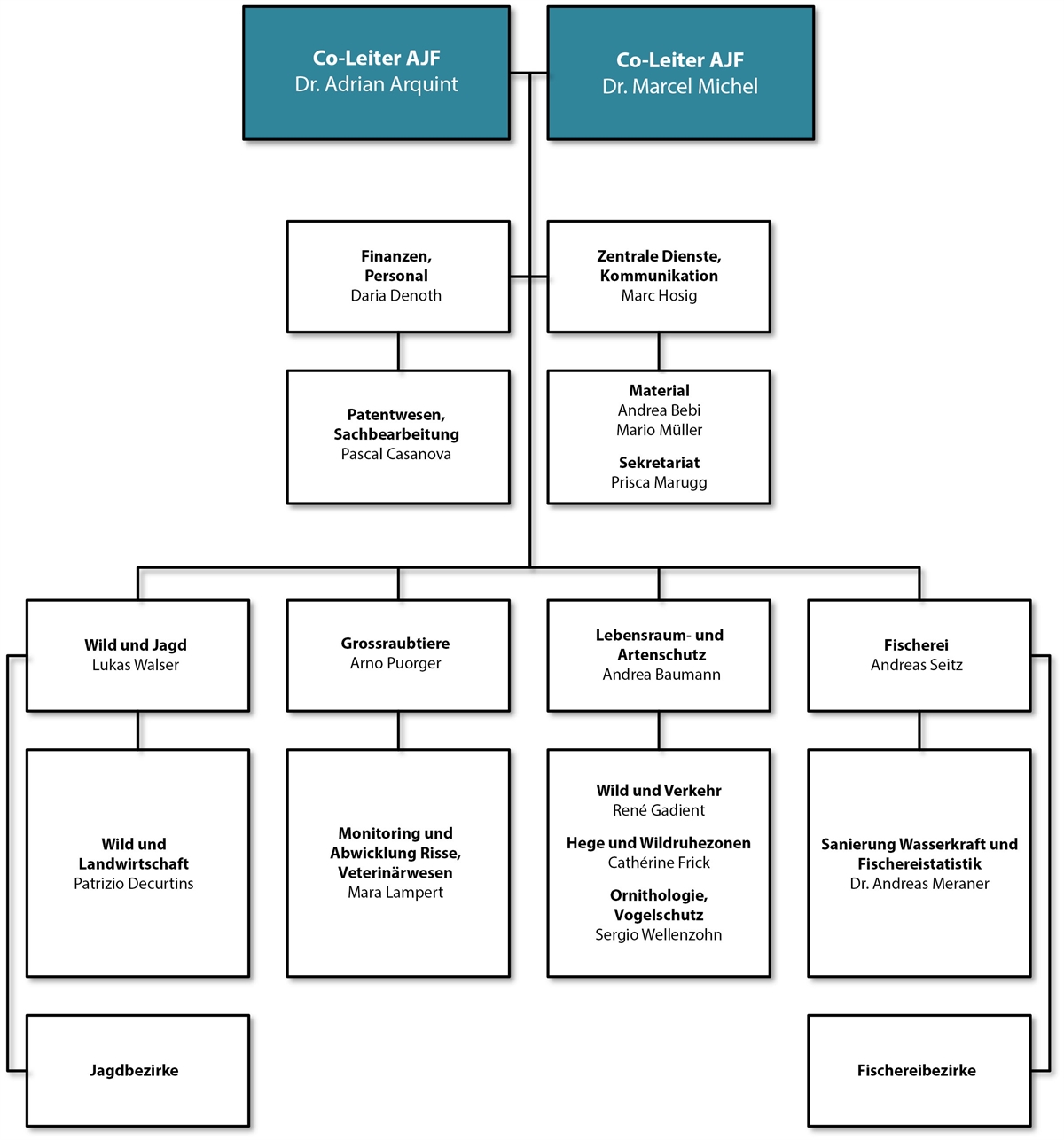
Organigramm & Kontakte
Kontakte
Adrian Arquint
Funktion
Co-Leiter AJF
Adresse
Ringstrasse 10
PLZ und Ort
7001 Chur
Telefon
+41 81 257 38 91
E-Mail
Adrian.Arquint@ajf.gr.ch
Zuständigkeit
Wild & Jagd, Grossraubtiere, Finanzen und Personal
Dr. Marcel Michel
Funktion
Co-Leiter AJF
Adresse
Ringstrasse 10
PLZ und Ort
7001 Chur
Telefon
+41 81 257 38 94
E-Mail
Marcel.Michel@ajf.gr.ch
Zuständigkeit
Fischerei, Lebensraum- und Artenschutz und zentrale Dienste
Lukas Walser
Funktion
Abteilungsleiter "Wild & Jagd"
Adresse
Ringstrasse 10
PLZ und Ort
7001 Chur
Telefon
+41 81 257 21 58
E-Mail
Lukas.Walser@ajf.gr.ch
Zuständigkeit
Jagdplanung
Andreas Seitz
Funktion
Abteilungsleiter "Fischerei"
Adresse
Ringstrasse 10
PLZ und Ort
7001 Chur
Telefon
+41 81 257 87 71
E-Mail
Andreas.Seitz@ajf.gr.ch
Zuständigkeit
Fischereibiologie, Fischerei
Andrea Baumann
Funktion
Abteilungsleiter "Lebensraum- und Artenschutz"
Adresse
Ringstrasse 10
PLZ und Ort
7001 Chur
Telefon
+41 81 257 38 96
E-Mail
Andrea.Baumann@ajf.gr.ch
Zuständigkeit
Lebensraum- und Artenschutz, Umweltbereich
Arno Puorger
Funktion
Abteilungsleiter "Grossraubtiere"
Adresse
Ringstrasse 10
PLZ und Ort
7001 Chur
Telefon
+41 81 257 87 67
E-Mail
Arno.Puorger@ajf.gr.ch
Daria Denoth
Funktion
Leitung Finanzen und Personalwesen
Adresse
Ringstrasse 10
PLZ und Ort
7001 Chur
Telefon
+41 81 257 21 98
E-Mail
Daria.Denoth@ajf.gr.ch
Marc Hosig
Funktion
Leiter Zentrale Dienste und Kommunikation
Adresse
Ringstrasse 10
PLZ und Ort
7001 Chur
Telefon
+41 81 257 30 90
E-Mail
Marc.Hosig@ajf.gr.ch
Patrizio Decurtins
Funktion
Akademischer Mitarbeiter Surselva
Adresse
Bahnhofstrasse 31
PLZ und Ort
7130 Ilanz
Telefon
+41 81 257 21 05
E-Mail
Patrizio.Decurtins@ajf.gr.ch
Zuständigkeit
Wild & Landwirtschaft
Dr. Andreas Meraner
Funktion
Akademischer Mitarbeiter Engadin
Adresse
Runatsch 137
PLZ und Ort
7530 Zernez
Telefon
+41 81 257 87 69
E-Mail
Andreas.Meraner@ajf.gr.ch
Zuständigkeit
Fischereistatistik
Sergio Wellenzohn
Funktion
Akademischer Mitarbeiter Nordbünden
Adresse
Ringstrasse 10
PLZ und Ort
7000 Chur
Telefon
+41 81 257 38 95
E-Mail
Sergio.Wellenzohn@ajf.gr.ch
Zuständigkeit
Ornithologie, Vogelschutz
Cathérine Frick
Funktion
Akademische Mitarbeiterin Mittelbünden
Adresse
Ringstrasse 10
PLZ und Ort
7001 Chur
Telefon
+41 81 257 21 66
E-Mail
Catherine.Frick@ajf.gr.ch
Zuständigkeit
Hege, Wildruhezonen, Fischotter, Dohlenkrebs
Mara Lampert
Funktion
Akademische Mitarbeiterin Grossraubtiere
Adresse
Ringstrasse 10
PLZ und Ort
7001 Chur
Telefon
+41 81 257 30 88
E-Mail
Mara.Lampert@ajf.gr.ch
Zuständigkeit
Monitoring und Abwicklung Risse, Veterinärwesen
Prisca Marugg
Funktion
Sekretärin
Adresse
Ringstrasse 10
PLZ und Ort
7001 Chur
Telefon
+41 81 257 21 64
E-Mail
Prisca.Marugg@ajf.gr.ch
Andrea Bebi
Funktion
Mitarbeiter zentrale Dienste
Adresse
Ringstrasse 10
PLZ und Ort
7001 Chur
Telefon
+41 81 257 87 51
E-Mail
Andrea.Bebi@ajf.gr.ch
Zuständigkeit
Steinwildjagd, Stellungnahmen, Materialwesen
Pascal Casanova
Funktion
Sachbearbeiter/in Finanzen und Patentwesen
Adresse
Ringstrasse 10
PLZ und Ort
7001 Chur
Telefon
+41 81 257 87 68
E-Mail
Pascal.Casanova@ajf.gr.ch
Roman Keller
Funktion
Akademischer Mitarbeiter Fischerei
Adresse
Sumvitg 9
PLZ und Ort
7128 Riein
Telefon
+41 81 257 87 80
E-Mail
Roman.Keller@ajf.gr.ch
Zuständigkeit
Revitalisierungen, Datenanalyse
Seraina Campell
Funktion
Akademische Mitarbeiterin
PLZ und Ort
7546 Ardez
Telefon
+41 81 257 87 78
E-Mail
Seraina.campell@ajf.gr.ch
Zuständigkeit
Wildruhezonen, Stellungnahmen
Fusszeile